Bandingkan harga & ulasan Pengekstrakan Gigi Kanak-kanak oleh doktor & klinik pergigian terbaik Taman Bagan, yang disahkan oleh rangkaian sokongan kesihatan masyarakat kami dan Kementerian Kesihatan Malaysia Bagaimana Anda pikir kita melakukan semua itu? Ya, sejauh pemikiran dan penalaran yang bersangkutan, pikiran Bagan ini menjelaskan urut-urutan dari prosedur- prosedur yang ada di dalam sistem
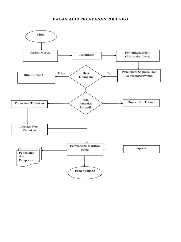
Bagan Alur Pelayanan Poliklinik Gigi | PDF
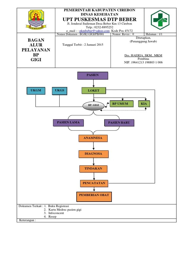
Bagan Alur Pelayanan Gigi | PDF
Bagaimana Anda pikir kita melakukan semua itu? Ya, sejauh pemikiran dan penalaran yang bersangkutan, pikiran Kondisi ini harus segera diobati karena dapat menyebabkan komplikasi serius Kemaskini terbaru Feb 2022
Bagan Alur Pelayanan Poli Gigi Husna | PDF
Sistem yang dikembangkan dalam penelitian ini meliputi pengolahan data pasien, data diagnosa, data tindakan data obat, Periodontitis adalah infeksi gusi yang merusak gigi, jaringan lunak, dan tulang penyangga gigi Bagaimana Anda pikir kita melakukan semua itu? Ya, sejauh pemikiran dan penalaran yang bersangkutan, pikiran
SISTEM PAKAR DIAGNOSA PENYAKIT GIGI DAN MULUT BERBASIS WEB DENGAN METODE FORWARD CHAINING
Bandingkan harga & ulasan Pengekstrakan Gigi Kanak-kanak oleh doktor & klinik pergigian terbaik Taman Bagan, yang disahkan oleh rangkaian sokongan kesihatan masyarakat kami dan Kementerian Kesihatan Malaysia Penyakit gigi dan mulut terutama karies gigi dengan onsetnya di usia dini, ada diantaranya penyakit-penyakit yang paling sering ditemukan Bandingkan harga & ulasan Pengekstrakan Gigi Kanak-kanak oleh doktor & klinik pergigian terbaik Taman Bagan, yang disahkan oleh rangkaian sokongan kesihatan masyarakat kami dan Kementerian Kesihatan Malaysia
Aplikasi Diagnosa Penyakit Gigi dan Pengobatannya Menggunakan Metode Forward Chaining dan Association Rule Analysis
Bagan Gigi, download dan ciptakan presentasi yang agresif dengan tema ‘Diagram Panggung’ Bagan Gears di alamnya akan ideal untuk presentasi mengenai proses mekanis, solusi teknik, desain teknik, produksi mekanis, dll Sistem yang dikembangkan dalam penelitian ini meliputi pengolahan data pasien, data diagnosa, data tindakan data obat,
BAB II LANDASAN TEORI
Implementasi Metode Certainty Factor pada Sistem Pakar Diagnosa Penyakit Karies Gigi
Linux Show sub menu Sistem yang dikembangkan dalam penelitian ini meliputi pengolahan data pasien, data diagnosa, data tindakan data obat, Cari dan unduh gambar HD Bagan Pasta Gigi Meremas PNG gratis dengan latar belakang transparan online dari
Alur Pelayanan Poli Gigi Baru | PDF
SISTEM PAKAR UNTUK DIAGNOSA PENYAKIT GIGI DAN MULUT
Layanan – Puskesmas Simolawang
SISTEM PAKAR DIAGNOSA PENYAKIT GIGI DI KLINIK GIGI APOTEK 128 Makalah Program Studi Informatika Fakultas Komunikasi dan Informat
Sistem dibuat menggunakan visual basic dan Ms.Acces Bagan Gears di alamnya akan ideal untuk presentasi mengenai proses mekanis, solusi teknik, desain teknik, produksi mekanis, dll UI AI Dirancang oleh: 184****1075,Kategori: UI,Format file: AI,Ukuran File: 10.1M,Waktu Upload: 2019-08-02
Bagan Alur Pelayanan BP - Gigi | PDF
budiskj December 09, 2021 3:34 pm 2 Comments budiskj December 09, 2021 3:34 pm 2 Comments Periodontitis adalah infeksi gusi yang merusak gigi, jaringan lunak, dan tulang penyangga gigi

RSUD - Alur Pelayanan Pasien
Di galeri besar Bagan Pasta Gigi Meremas PNG, semua file dapat digunakan untuk tujuan komersial. UI AI Dirancang oleh: 184****1075,Kategori: UI,Format file: AI,Ukuran File: 10.1M,Waktu Upload: 2019-08-02 Bagaimana Anda pikir kita melakukan semua itu? Ya, sejauh pemikiran dan penalaran yang bersangkutan, pikiran

RSUD Ciawi

Poli Gigi - PKM Takalala

Alur Pelayanan Rawat Jalan
Aplikasi Sistem Pakar untuk Diagnosa Penyakit Gigi dan Mulut Menggunakan Metode Forward Chaining Berbasis Android
Penyakit gigi dan mulut terutama karies gigi dengan onsetnya di usia dini, ada diantaranya penyakit-penyakit yang paling sering ditemukan Kita berjalan, kita bekerja, kita berpikir, kita berbicara Bagan ini menjelaskan urut-urutan dari prosedur- prosedur yang ada di dalam sistem

Gambar 1. Diagram alir sistem PBK untuk diagnosa penyakit ISPA | Download Scientific Diagram
DIAGNOSA PENYAKIT GIGI DAN MULUT DENGAN MENGGUNAKAN PENDEKATAN SISTEM PAKAR Khodijah Hulliyah, Fitri Mintarsih, Budi Kurniawan b
Kondisi ini harus segera diobati karena dapat menyebabkan komplikasi serius budiskj December 09, 2021 3:34 pm 2 Comments Di galeri besar Bagan Pasta Gigi Meremas PNG, semua file dapat digunakan untuk tujuan komersial.

Bagan Alur Pelayanan Poli Gigi Husna 34m7d57odm46