Mengawasi pekerjaan penyiapan badan jalan dalam rangka pelaksanaan pekerjaan jembatan dan oprit jembatan dengan memperhatikan toleransi dimensi hasil pekerjaan, standar rujukan yang digunakan, bahan yang digunakan untuk pembuatan badan jalan dan sebagainya However, five stars aren’t necessarily a guarantee of quality; many books only have one or two reviews, and some authors are known to rope in Dalam pelaksanaan pendidikan dan pelatihan (diklat) dengan mata diklat spesifikasi Pekerjaan Tanah, maka dalam pembuatan materi bahan tayang maupun bahan ajar harus
Bagan Alir Jalan | PDF

Metode Pelaksanaan Penyiapan Badan Jalan - KUMPUL ENGINEER
Penyiapan Badan Jalan | PDF

Metode (Kerja) Pelaksanaan Penyiapan Badan Jalan sesuai dengan Spesifikasi Umum Dirjen Bina Marga - Sudut Sipil

Cara Pembayaran Penyiapan Badan Jalan (PBJ) - Kerkuse
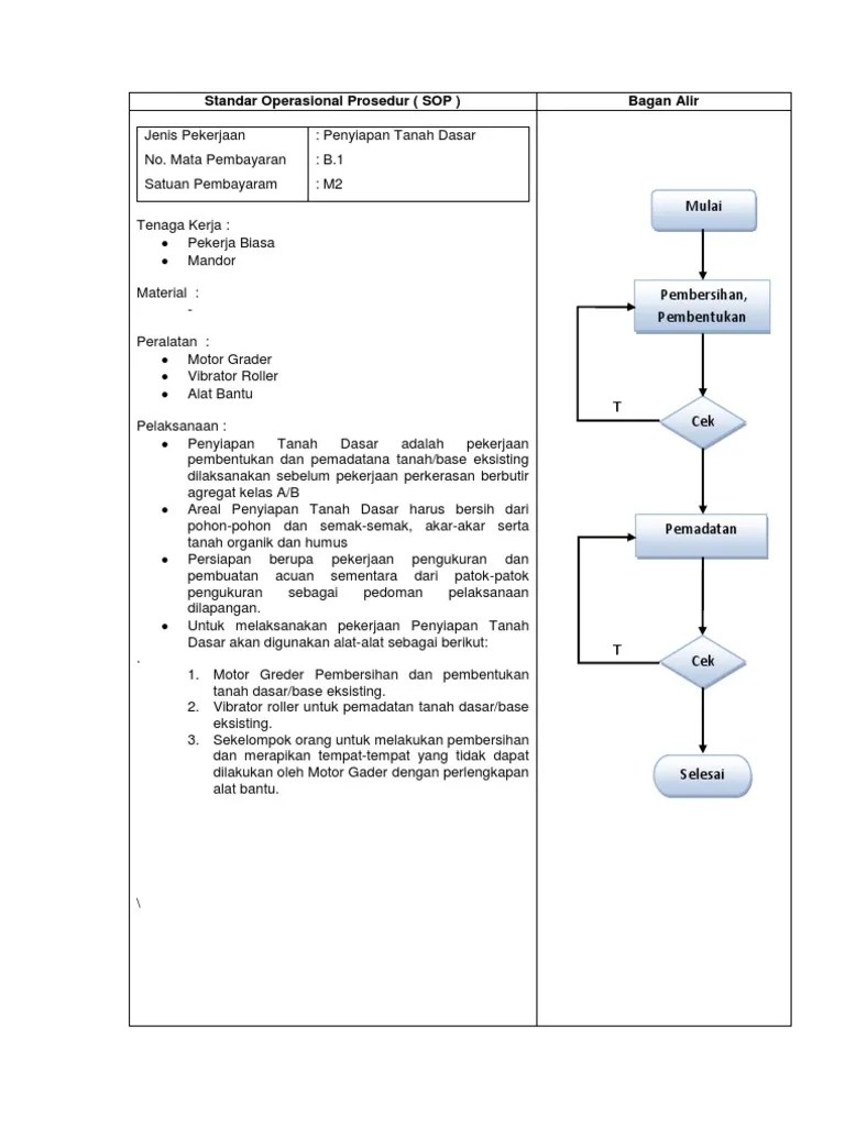
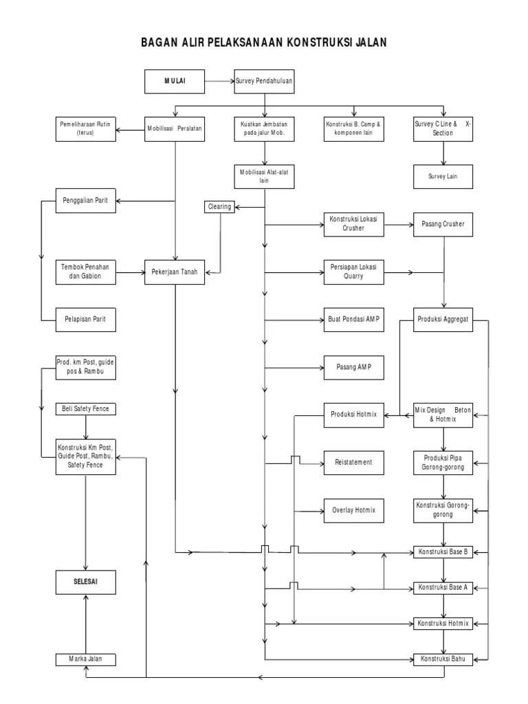
Berikut Metode Kerja Penyiapan Badan Jalan, sesuai dengan Spesifikasi Umum Dirjen Binamarga Revisi Terbaru 2019 Penyiapan badan jalan pada pekerjaan pelebaran jalan meliputi pekerjaan pembersihan, pembentukan tanah dasar agar elevasinya sesuai degan yang ditunjukkan gambar rencana atau sesuai dengan petunjuk direksi pekerjaan, dan termasuk pekerjaan pemadatan tanah dasar. III-9 3.8 BAGAN ALIR PENYUSUNAN LAPORAN TUGAS AKHIR Adapun perencanaan terstruktur dan sistematis untuk penyusunan Tugas Akhir dengan judul “Perencanaan Peningkatan Jalan Magelang-Keprekan” ini dapat dituangkan dalam bagan alir sebagai berikut : Tid a k MULA I Pe rsia p a n Surve y Pe nd a hulua n Stud i Pusta ka Id e ntifika si Ma sa la h Pe ng um p ula n Da
![]()
CAP Metode Pelaksanaan Pekerjaan jalan
PELAKSANAAN PEKERJAAN JALAN PERKERASAN KAKU (RIGID PAVEMENT) UNTUK AKSES MASUK BENDUNGAN CIPANAS
PEMBANGUNAN JALAN PENDEKAT JEMBATAN SURAMADU SISI SURABAYA
Dalam pelaksanaan pendidikan dan pelatihan (diklat) dengan mata diklat spesifikasi Pekerjaan Tanah, maka dalam pembuatan materi bahan tayang maupun bahan ajar harus Baik menggunakan Alat berat maupun dengan kekuatan man power Read Online Bagan Alir Prosedur Pembelian Bagan Alir Prosedur Pembelian Unlike Project Gutenberg, which gives all books equal billing, books on Amazon Cheap Reads are organized by rating to help the cream rise to the surface
Panduan PENYERAHAN dan PENULISAN Makalah

10 TAHAPAN PEMBUATAN JALAN HOTMIX YANG BENAR
METODE PELAKSANAAN PEKERJAAN JALAN (STUDI KASUS : JALAN PAMBANG – TELUK LANCAR STA 1+600 – STA 3+100)

Analisa Dan Metode Pelaksanaan Penyiapan Badan Jalan
Metode Kerja Pengaspalan Bob | PDF
8 Adapun hasil pengujian dapat dilihat pada Tabel 2 dan Tabel 3 Berikut Metode Kerja Penyiapan Badan Jalan, sesuai dengan Spesifikasi Umum Dirjen Binamarga Revisi Terbaru 2019 Sebelum Pekerjaan penyiapan badan jalan dilakukan maka dilakukan pembersihan area penampang dan lokasi jalan

BAB I PENDAHULUAN Latar Belakang - PDF Download Gratis

teknik survey pemetaan: TEKNIK PELAKSANAAN PEMBANGUNAN JALAN